1. 功能全面 · 应用灵活
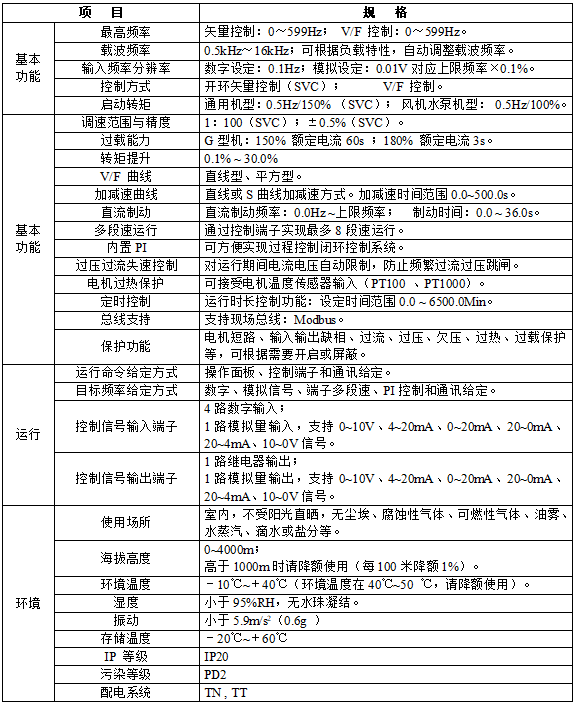
支持开环矢量(SVC)与V/F控制,兼顾高性能与通用场景。
内置PID与多段速控制,轻松实现过程闭环与多工艺调度。
电机过热保护,支持PT100/PT1000温度传感器,实时守护电机安全。
集成Modbus通信,便于组网与系统集成。
2. 调试便捷 · 安装高效
操作面板直接设定,支持数字、模拟及通信多种频率给定方式。
提供继电器与模拟量输出端子,方便状态监控与联动控制。
多种信号输入兼容(0-10V/4-20mA等),适配不同传感与控制设备。
结构紧凑,支持高密度安装,节省控制柜空间。
3. 控制精准 · 运行稳定
1:100速度控制范围(SVC模式),精度达±0.5%,满足高精度传动需求。
自动限流与防失速功能,避免频繁跳闸,保障连续运行。
直流制动与定时控制功能,提升设备启停与定位性能。
4. 安全可靠 · 环境适应强
多重保护机制(过压、欠压、过流、过载、输出缺相等),可按需启用或屏蔽。
宽温工作设计(-10℃~+40℃),海拔4000米以下不降容,适应严苛工业环境。
内置振动抑制与载波自动调整,提升电机运行平顺性与噪声表现。
符合IP20防护等级,有效防尘防滴,延长使用寿命。
操作面板说明:

变频器型号:

产品外形尺寸:


| 说明书 | 格式 | 时间 | 下载 |
|---|---|---|---|
| 800M系列变频器说明书 |
|
2025-11-20 |

